Các loại công tắc điều chỉnh tăng giảm độ sáng đèn LED
Nội dung
Công tắc tăng giảm độ sáng đèn là một phụ kiện thông minh giúp người dùng tùy chỉnh ánh sáng như mong muốn. Đây chắc chắn là phụ kiện không thể thiếu cho hệ thống chiếu sáng hiện đại. Nếu bạn chưa tìm được mẫu công tắc chất lượng, tham khảo ngay bài viết dưới đây.
1. Công tắc điều chỉnh tăng giảm độ sáng của đèn là gì?
- Công tắc tăng giảm độ sáng đèn là công tắc phục vụ cho việc bật/tắt và điều chỉnh độ sáng của đèn.
- Nguyên tắc hoạt động của công tắc dựa trên việc điều chỉnh các giá trị của điện trở làm thay đổi cường độ dòng đèn. Từ đó làm thay đổi ánh sáng của đèn
2. Có nên sử dụng công tắc điều chỉnh độ sáng?
- Công tắc điều chỉnh ánh sáng cho phép bạn có thể tăng hoặc giảm độ sáng tùy nhu cầu sử dụng.
- Chúng được dùng để đảm bảo điện áp đúng yêu cầu của đèn. Từ đó giúp ổn định nguồn điện và tuổi thọ của bóng đèn.
- Chỉ với 2 điều trên, sử dụng công tắc điều chỉnh tăng giảm độ sáng cho đèn là điều cần thiết mà bạn có thể cân nhắc sử dụng cho ngôi nhà của mình.
3. Loại đèn sử dụng công tắc tăng giảm độ sáng?
- Đèn LED downlight: Để sử dụng cho loại đèn này, bộ nguồn đèn led downlight phải là nguồn Dimmable.
- Đèn LED compact: Yêu cầu nguồn dimmable rời và phù hợp cho đèn có 4 chân ghim
- Đèn LED ngủ: Công tắc giúp điều chỉnh ánh sáng sao cho người dùng cảm thấy phù hợp nhất. Ánh sáng của đèn ngủ có tác động trực tiếp đến chất lượng giấc ngủ
- Đèn bàn học: Thay vì 1 chế độ sáng và bật/tắt, bạn có thể tăng giảm lượng sáng sao cho phù hợp với không gian và khả năng quan sát. Bảo vệ thị lực tốt nhất.
- Hoặc bạn cũng có thể sử dụng cho cả đèn dây tóc với loại công tắc đặc biệt được đề cập bên dưới
>> Xem thêm: Dimmer đèn
TOP 1: Công tắc tăng giảm độ sáng 110 - 220V
1.1 Thông số kỹ thuật
|
Điện áp |
110-220V |
|
Dòng điện quá tải |
1 (A) |
|
Chất liệu |
Nhựa |
|
Màu sắc |
Đen, Trắng, Trong suốt |
|
Kích thước |
7x3.3cm / 2.76x1.3inc |
|
Chức năng |
Tăng giảm độ sáng |
Bộ phụ kiện công tắc điều chỉnh độ sáng cho đèn LED
1.2 Đặc điểm sản phẩm
- Công tắc giúp điều chỉnh độ sáng của đèn LED ở mức tốt nhất
- Dễ dàng lắp đặt và sử dụng trong ngôi nhà của bạn
- Núm xoay vặn linh hoạt, điều chỉnh ánh sáng tức thì
1.3 Giá bán
- Mức giá tham khảo cho sản phẩm trên từ 35.000 - 70.000 (vnđ)
TOP 2: Công tắc điều chỉnh độ sáng đèn 220V cho dây tóc
2.1 Thông số kỹ thuật
|
Điện áp |
AC 220V |
|
Dòng điện quá tải |
10 (A) |
|
Công suất |
15W-100W |
|
Chất liệu |
Nhựa ABS |
|
Màu sắc |
Trắng |
|
Chức năng |
Tăng giảm độ sáng |
Kiểu dáng nhỏ gọn mang tính hiện đại cho mọi không gian
2.2 Đặc điểm sản phẩm
- Công tắc không có thiết kế tấm đòn bẩy trượt, tránh biến dạng tấm cong vênh do sử dụng lâu dài, cải thiện đáng kể tuổi thọ của công tắc.
- Thiết kế mang tính thẩm mỹ cao
- Cấu tạo đơn giản, dễ tháo lắp
2.3 Giá bán
- Công tắc điều chỉnh độ sáng cho đèn dây tóc có giá bán từ 35.000 - 96.000 (vnđ)
TOP 3: Dây công tắc điều chỉnh tăng giảm độ sáng DC12V-24V
3.1 Thông số kỹ thuật
|
Điện áp |
DC12V-24V |
|
Chất liệu |
Nhựa |
|
Màu sắc |
Trắng, Đen |
|
Chức năng |
Tăng giảm độ sáng |
Dây công tắc điều chỉnh ánh sáng cho đèn
3.2 Đặc điểm sản phẩm
- Mạch điều khiển tăng giảm dòng điện,dùng cho hiệu điện thế từ 12-24V
- Sử dụng cho tất cả các loại đèn LED sử dụng điện áp 12 - 24V.
- Jack cắm chuẩn 5.5 thông dụng dễ sử dụng
3.3 Giá bán
- Mức giá trên thị trường cho sản phẩm trên dao động từ 50.000 - 120.000 (vnđ) tùy từng nhà cung cấp.
TOP 4: Công tắc tăng giảm độ sáng đèn dimmer hình vuông thông minh
4.1 Thông số kỹ thuật
|
Điện áp |
220V ~ 50H |
|
Công suất chịu tải tối đa |
≤ 300W |
|
Wifi |
2.4Ghz IEEE 802.11b/g/n |
|
Phần mềm hỗ trợ |
Amazon Alexa, Google Home |
|
Chất liệu |
nhựa, kính cường lực, nhôm |
|
Kích thước |
86x86mm |
Thiết kế hiện đại và sang trọng từ những chất liệu cao cấp
4.2 Đặc điểm sản phẩm
- Công tắc sử dụng kết nối wifi cho bạn điều chỉnh độ sáng của đèn dễ dàng ở bất kì vị trí nào.
- Hoặc bạn cũng có thể vặn núm chiết áp theo kiểu cổ điển dễ dàng biến đèn thường thành đèn điều khiển từ xa.
- Bề mặt sản phẩm được phủ một lớp kính cường lực dày 4mm, viền bọc kim loại nhôm có khả năng chịu lực tốt, chống xước, chống va đập
4.3 Giá bán công tắc tăng giảm độ sáng đèn
- Sản phẩm hiện được bán trên thị trường với giá từ 500.000 - 630.000 (vnđ)
TOP 5: Công tắc điều chỉnh độ sáng đèn LED 12V
5.1 Thông số kỹ thuật
| Điện áp đầu vào | 12 - 24V |
| Dòng điện tải tối đa | 2A |
| Nhiệt độ hoạt động | -20 - 60 độ C |
| Điều chỉnh độ sáng | 0 - 100% |
| Màu sắc | Đen/ trắng |
| Kích thước | 66 x 33 x 32 (mm) |

Công tắc điều chỉnh độ sáng đèn LED 12V
5.2 Giá bán
- Sản phẩm có giá bán tham khảo từ 26.000 - 45.000 đồng/ công tắc.
TOP 6: Công tắc điều chỉnh độ sáng đèn LED 220V
6.1 Thông số kỹ thuật
| Công suất | 15w - 100w |
| Điện áp định mức | AC220V |
| Dòng điện hoạt động | 10A |
| Góc quay | 360 độ |
| Phạm vi điều chỉnh | 1% - 100% |
| Chất liệu cấu tạo | ABS |
Công tắc điều chỉnh độ sáng đèn LED 220V
6.2 Giá bán
- Sản phẩm có giá bán tham khảo hiện nay khoảng 39.900 - 55.000 đồng/ công tắc.
TOP 7: Công tắc tăng giảm độ sáng phòng khách
- Phòng khách là không gian sử dụng và kết hợp rất nhiều loại đèn khác nhau tạo nên một không gian mở sinh động, ấm áp mà vẫn hiện đại.

Kết hợp và điều chỉnh ánh sáng nhiều đèn giúp tạo điểm nhấn
- Công tắc tăng giảm độ sáng được sử dụng trong phòng khách đối với một số loại đèn thông dụng như: Đèn LED âm trần, đèn LED compact,... ( Xem thêm nhiều sản phẩm đèn LED hơn tại danh mục: Đèn LED)
- Sự kết hợp ánh sáng với mức ánh sáng phù hợp không chỉ đáp ứng yêu cầu chiếu sáng của không gian mà còn tạo điểm nhấn cho phòng khách thêm ấn tượng hơn.
TOP 8: Công tắc điều chỉnh độ sáng phòng ngủ
- Ánh sáng đèn phòng ngủ sẽ có những yêu cầu khác so với đèn phòng khách. Ánh sáng phòng ngủ cần dễ chịu, nhẹ nhàng để đảm bảo giấc ngủ ngon.

Không gian phòng ngủ yêu cầu cao về chất lượng ánh sáng
- Thay vì những loại đèn 1 màu ánh sáng, bạn có thể tham khảo các loại đèn có chức năng điều chỉnh ánh sáng. Điều chỉnh độ sáng cho đến khi phù hợp với thị giác của mình.
- Mẫu đèn âm trần có sử dụng nguồn Dimmable chắc chắn sẽ khiến bạn hài lòng.
TOP 9: Công tắc điều chỉnh tăng giảm độ sáng phòng đọc
- Không gian phòng đọc, phòng học hay phòng làm việc ngoài phục vụ chức năng chính mình có thể làm thêm nhiều hoạt động khác.
Đèn đọc sách có thể tăng giảm độ sáng giúp bảo vệ mắt
- Mỗi hoạt động yêu cầu một chế độ ánh sáng khác nhau, do đó HALED STORE cũng khuyên bạn nên lựa chọn những loại đèn có thể sử dụng công tắc điều chỉnh độ sáng của đèn.
Bên cạnh công tắc tăng giảm độ sáng, bạn có thể tham khảo thêm công tắc cảm biến ánh sáng có khả năng tự động bật/tắt theo ánh sáng môi trường hoặc khi có người.
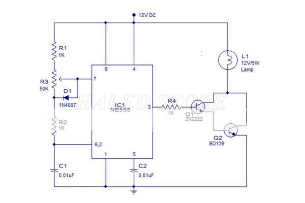
10. Sơ đồ nguyên lý mạch điều chỉnh độ sáng đèn
- Mạch điều chỉnh độ sáng đèn LED chia thành 3 loại: 12v, 24V 220v.
Sơ đồ nguyên lý mạch điều chỉnh độ sáng đèn
11. Cách tăng giảm độ sáng cho đèn LED bằng công tắc
- Sử dụng công tắc điều khiển (dimmer) để điều chỉnh độ sáng của đèn LED. Trước khi sử dụng nên đọc kỹ hướng dẫn sử dụng trên bao bì.
- Các loại công tắc hoạt động bằng nguyên lý điều chỉnh giá trị trên điện trở. Khi giá trị điện trở tăng thì độ sáng đèn sẽ tăng; ngược lại giá trị điện trở giảm thì độ sáng đèn sẽ giảm. Như vậy, có thể điều chỉnh độ sáng đèn LED theo ý muốn bằng các loại công tắc.
- Hai dòng công tắc chỉnh là loại điều chỉnh bằng tay vặn nút điều chỉnh và loại điều chỉnh qua bluetooth.
- Lưu ý: Công tắc điều khiển độ sáng phải có công suất lớn hơn công suất của hệ thống đèn LED cần chỉnh độ sáng.
Trên đây là một số công tắc tăng giảm độ sáng đèn mà HALED STORE muốn giới thiệu đến khách hàng. Đây là một thiết bị thông minh, hữu ích cho cuộc sống hiện đại mà bạn không thể bỏ quả. Mọi thắc mắc cần được tư vấn vui lòng liên hệ với chúng tôi để được hỗ trợ tốt nhất.
Xem thêm:
Thông tin liên hệ HALED STORE:
Trụ sở Hà Nội: Số 3D2, KĐT Cầu Diễn, Bắc Từ Liêm, Hà Nội
CN HCM: Số 546 Lê Trọng Tấn, P. Tây Thạnh, Q. Tân Phú, TP. Hồ Chí Minh
CN Đà Nẵng: Số 223, Nguyễn Tri Phương, P. Hoà Thuận Nam, Q. Hải Châu, Đà Nẵng
Hotline mua hàng: 0332.599.699
Website: https://congtydenled.com.vn/
Email: info@haledco.com
Đánh giá của bạn :







0 Bình luận